*Текущая стоимость 154,43 уже могла изменится. Что бы узнать актуальную цену и проверить наличие товара, нажмите "Добавить в корзину"






-
1. Модуль ESP-M1 более устойчив к высоким температурам до 125 ° C, и оригинальный исходный код ESP8266 может использоваться как есть.
-
2. Основной процессор модуля ESP-M1 использует экономичный чип ESP8285. Чип интегрирует расширенная версия Tensilica для L106 серии Diamond 32-битный двухъядерный процессор в более небольшом пакете с встроенной SRAM.
-
3. ESP8285 имеет полную сетевую функцию Wi-Fi, которая может использоваться независимо или в качестве раба для другого хоста MCUs. Когда ESP8285 размещает приложение, оно может быть запущено непосредственно с внешней вспышки. Встроенный кэш помогает повысить производительность системы и оптимизировать систему хранения.
-
4. Кроме того, ESP8285 может использоваться в качестве адаптера Wi-Fi через интерфейс SPI/SDIO или порт I2C/UART для любого дизайна на основе микроконтроллера.
Примечание: Беспроводной Wi-Fi модуль ESP-M1 имеет три спецификации на выбор, такие как fIrmware, прозрачная прошивка передачиИ зонд прошивки.И вы можете выбрать, стоит ли покупать модуль с антенной.
-
(1) Ультра-малый размер
-
(2)Поддержка серийный wi-fi
-
(3)Беспроводной прозрачный модуль передачи
-
(4)Дальняя передача с ультра-низкой мощностью
-
(5)Поддержка подвесной антенна
-
(6)Подшипник высокой температуры до 125 ℃, по сравнению с 85 ℃ для ESP8266.
Основные характеристики
-
1.SOC характеристики
-
Встроенный Tensilica L106 сверхнизкий уровень мощности 32-битный микропроцессор с 80 MГц и 160 МГц Частота поддержки, RTOS поддержка
-
Встроенный TCP/IP стек и 1 10 бит высокой точности ADC
-
Периферийный интерфейс HSPI, UART, I2C, I2S, ИК-пульт дистанционного управления, ШИМ, GPIO
-
Глубокий сон сохраняет ток при 10 А и ток отключения менее 5 А
-
Пробуждение, подключение и передача пакетов в течение 2 мс
-
Энергопотребление в режиме ожидания меньше, чем 1,0 МВт (DTIM3)
-
2.Wi-Fi поддерживается на характеристики
-
Поддержка 802,11 b/g/n/e/i
-
Поддерживающая станция, режим SoftAP, SoftAP + STA
-
Поддержка Wi-Fi Direct (P2P)
-
Поддерживает аппаратное ускорение CCMP (CBC-MAC, счетчик), TKIP (MIC, RC4), WAPI (SMS4), WEP (RC4), CRC
-
Обнаружение P2P, режим P2P GO/режим GC и управление питанием P2P
-
WPA/PA2 PSK и WPS
-
802,11 i функции безопасности: предварительная аутентификация и TSN
-
Поддержка для 802.11n (2,4 ГГц)
-
802,1 h/RFC1042 упаковка рамы
-
Бесшовный роуминг поддержка
-
Поддержка удаленного обновления и облачного обновления OTA
-
Поддержка Smart Config (включая устройства Android и iOS)
-
Бытовая техника
-
Домашней автоматизации
-
Умная розетка, умный свет
-
Ячеистой сети
-
Радионяня
-
IP камера
-
Датчик сети
-
Портативной электроники
-
Безопасности идентификационная бирка
-
Беспроводной местоположение осведомленности
-
Беспроводная система позиционирования маяк
-
Промышленный беспроводной пульт дистанционного управления
-
Используя меры предосторожности
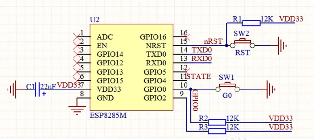
(1) модуль подача напряжения 3,3 V DC и сейчас у нас 500mA или больше;
(2) Wi-Fi модуль IO Максимальный выходной ток составляет 12 мА;
(2) Wi-Fi модуль NRST pin активный низкий; EN enable pin активный высокий;
(4) модуль Wi-Fi входит в режим обновления: GPIO0 находится на низком уровне, затем модуль сбрасывается и включается; Модуль Wi-Fi входит в обычный рабочий режим: GPIO0 находится на высоком уровне, и модуль сбрасывается и питается.
(5) RXD модуля Wi-Fi подключен к TXD внешнего MCU, и TXD модуля Wi-Fi подключен к RXD внешнего MCU.